po18
po18
po18公开
新闻动态
党建领航
品牌建设
企业信息
招投标信息
po18
人才招聘
当前位置:
po18
>>
新闻动态
>>
po18要闻
>>
正文
po18要闻
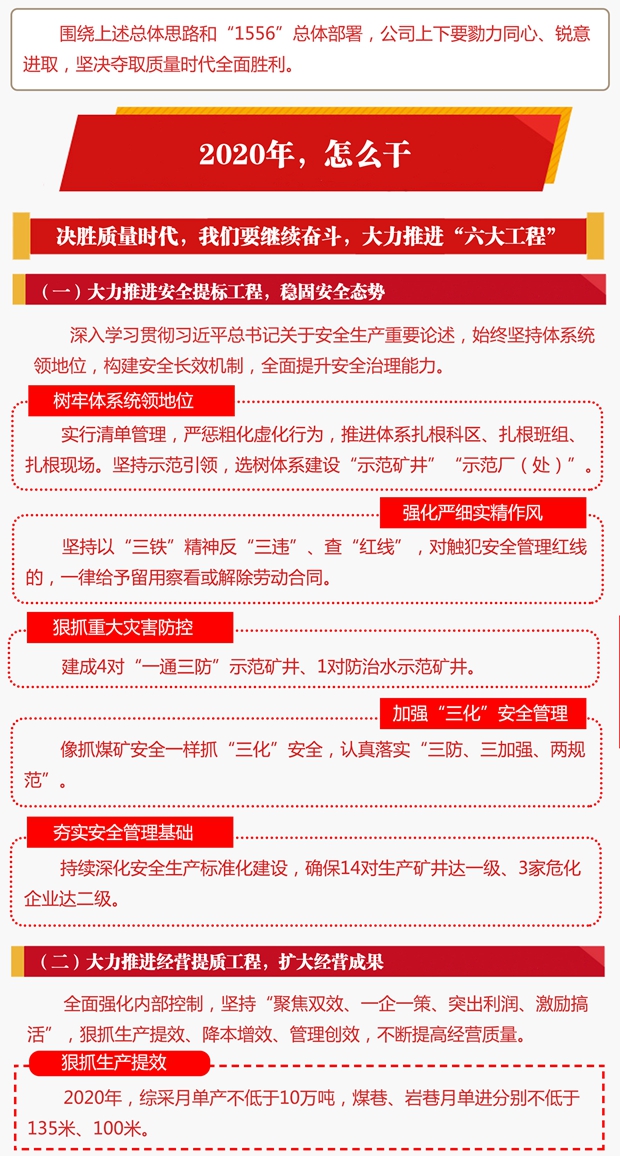
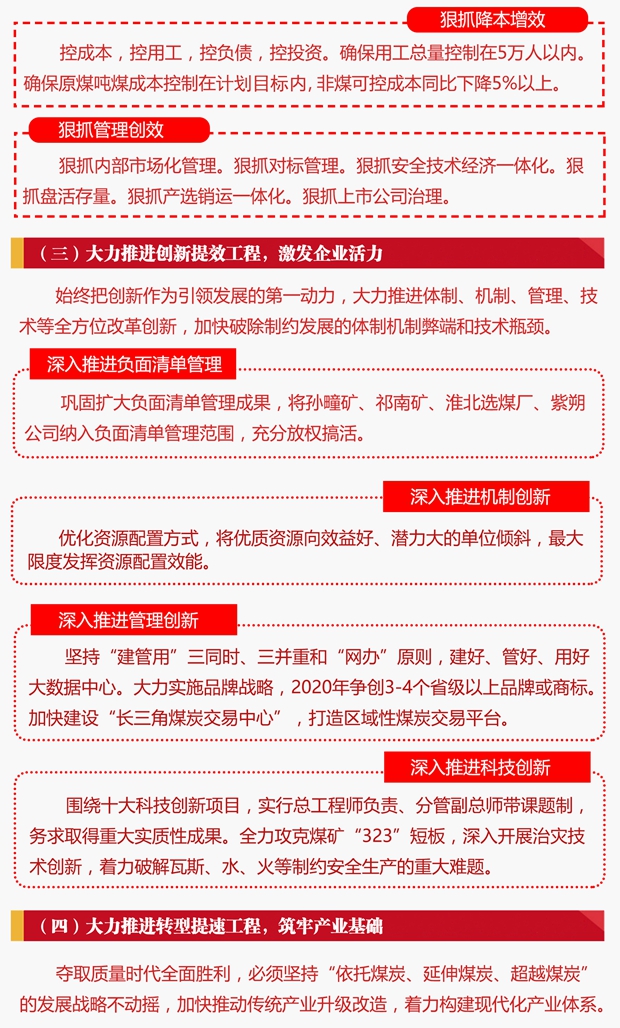
【一图读懂】po18 2020年工作怎么干
2019-12-30 17:53
党委宣传部
责编:王盟
【
关闭窗口
】
友情链接
请关注官方微信